1.全程讲解最新居住区景观规划设计的流程,细致、系统、全面 。
2.通过大量实例展示设计要点和精髓。
编辑推荐
图书简介
本书共6章,第1章对居住区及居住区景观进行了概述,第2、3章分别介绍了居住区景观规划设计整个流程与方案设计的方法,第4、5章详述了各类居住区场地景观及各景观构成元素的设计,第6章对各类不同典型案例进行了分析。本书图文并茂,系统性强,并结合实际案例讲述,在作为高等院校风景园林、建筑及相关专业教学用书的同时,也可供从事园林、环艺、旅游、城市规划等相关专业工作者学习和参考。
图书目录
第1章居住区与居住区景观概述
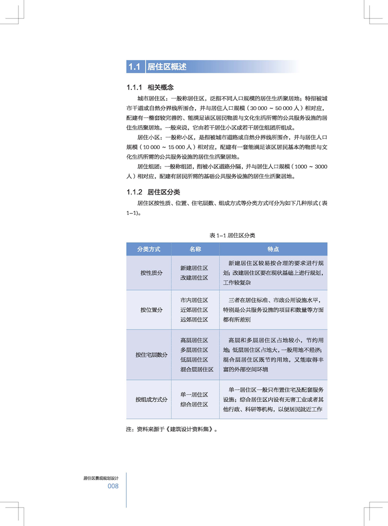
1-1居住区概述
1-2居住区景观概述
1.3居住区景观规划设计的相关法规及标准图集
第2章居住区景观规划设计的程序
2 1规划设计的前期工作阶段
2 2规划设计阶段
2 3后期服务阶段
第3章居住区景观方案规划设计
3 1设计原则
3 2基地条件
3 3立意构思
3 4景观布局
第4章场地景观规划设计
4.1组团绿地景观
4.2宅旁绿地景观
4.3配套公建绿地景观
4.4入口景观
4.5私家宅院
4.6道路绿地景观
4.7活动场所景观
4.8建筑物附属绿化景观
第5章 景观构成元素设计
5.1 铺地
5.2 台阶、坡道、道牙、边沟
5.3 水景
5.4 石景
5.5 园林建筑
5.6 构筑物
5.7 配套设施
5.8 照明
5.9 植物
第6章 案例分析
6.1镇江驸马山庄小区
6.2扬州湖畔御景园小区
6.3南京名城世家小区
6.4合肥格兰云天小区
6.5滁州阳光御景花园小区
6.6南京摄山星城小区
后记
参考文献
1-1居住区概述
1-2居住区景观概述
1.3居住区景观规划设计的相关法规及标准图集
第2章居住区景观规划设计的程序
2 1规划设计的前期工作阶段
2 2规划设计阶段
2 3后期服务阶段
第3章居住区景观方案规划设计
3 1设计原则
3 2基地条件
3 3立意构思
3 4景观布局
第4章场地景观规划设计
4.1组团绿地景观
4.2宅旁绿地景观
4.3配套公建绿地景观
4.4入口景观
4.5私家宅院
4.6道路绿地景观
4.7活动场所景观
4.8建筑物附属绿化景观
第5章 景观构成元素设计
5.1 铺地
5.2 台阶、坡道、道牙、边沟
5.3 水景
5.4 石景
5.5 园林建筑
5.6 构筑物
5.7 配套设施
5.8 照明
5.9 植物
第6章 案例分析
6.1镇江驸马山庄小区
6.2扬州湖畔御景园小区
6.3南京名城世家小区
6.4合肥格兰云天小区
6.5滁州阳光御景花园小区
6.6南京摄山星城小区
后记
参考文献















